{{ 'fb_in_app_browser_popup.desc' | translate }} {{ 'fb_in_app_browser_popup.copy_link' | translate }}
{{ 'in_app_browser_popup.desc' | translate }}
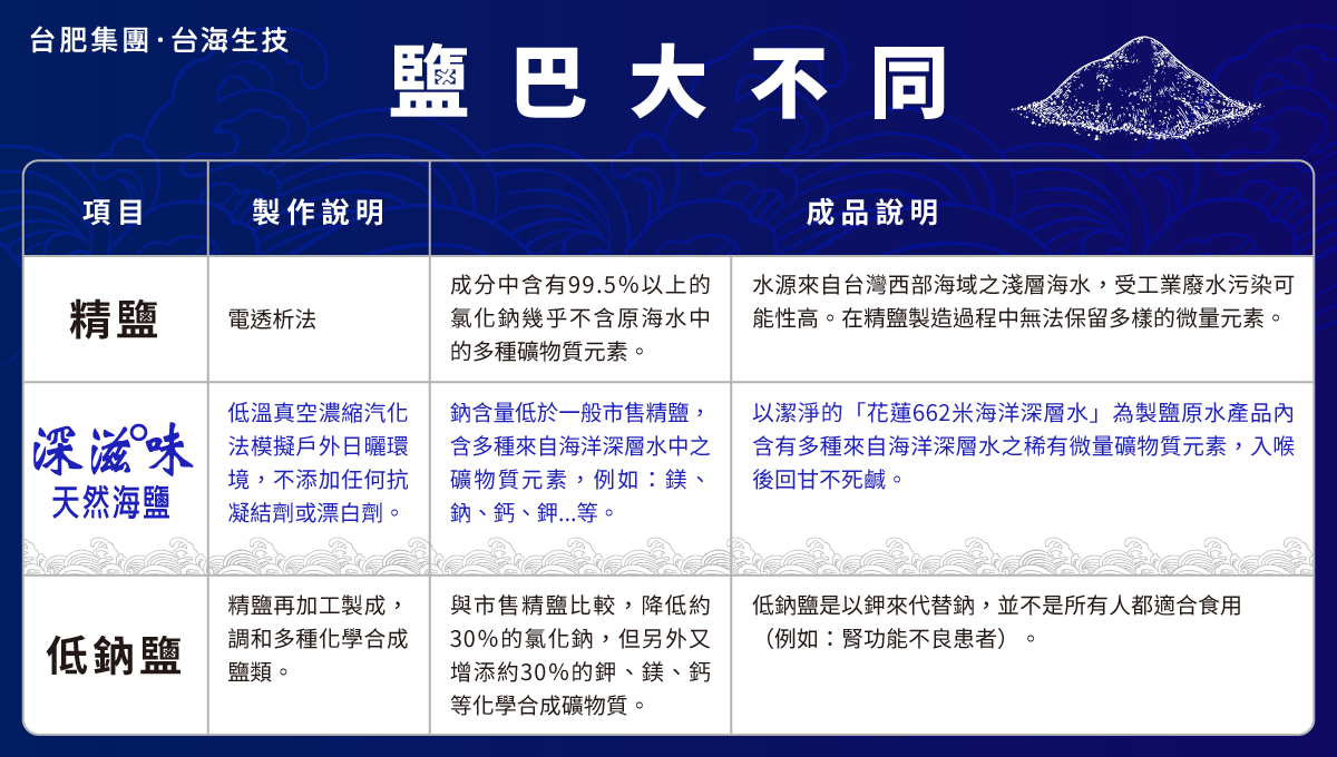
深滋味塩(罐)
⭐賀!榮獲2014年 iTQi 國際頂級美味獎!
⭐來自花蓮東岸太平洋662公尺的海洋深層水。
⭐獨家採用日本真空低溫製鹽結晶技術,不添加任何化學物質。
⭐含有豐富的深海礦物質與微量元素。
⭐品質安心有保障。
【商品規格】300g/罐
【全素可食】
【原產地】臺灣
售價:NT$199

太平洋海洋深層水,深海鹽的最佳來源!
淬取自花蓮東岸西太平洋 662 公尺深層海水,含有多種蘊藏豐富的礦物質鹽類,風味厚實、層次分明,是料理與日常調味的理想選擇。
獨家製鹽技術,無添加任何化學物質!
獨家引進日本真空蒸發製鹽技術,仿照天然日曬的原理以低溫將海洋深層水緩緩蒸發,結晶出細緻、均勻的海鹽質地,保留鎂、鈣、鉀…等多種礦物質與微量元素。無添加任何化學物質,營養價值高!
健康與美味兼具的鮮鹹味!
豐富的礦物質使口感更甘甜滑順、不死鹹,用量較一般鹽更為經濟,只需使用少許即可激發食材本身的鮮甜風味,兼具健康與美味!
成分
花蓮太平洋662公尺深 深海塩
保存期限
常溫下五年
注意事項
碘為必需營養素,本產品未加碘。
溫馨小提醒
請置於陰涼乾燥處,避免高溫及陽光曝曬。